pymc.dims.Gamma#

class pymc.dims.Gamma(name, *dist_params, dims=None, initval=None, observed=None, total_size=None, transform=UNSET, default_transform=UNSET, model=None, **kwargs)[source]#

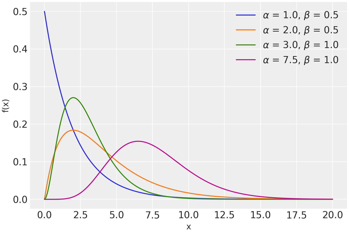
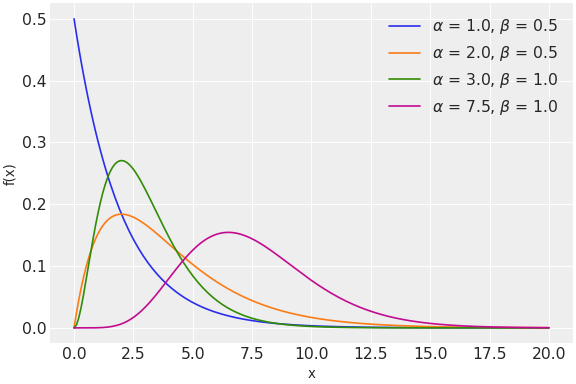
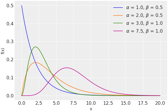
Gamma distribution.

Represents the sum of alpha exponentially distributed random variables, each of which has rate beta.

The pdf of this distribution is

\[f(x \mid \alpha, \beta) = \frac{\beta^{\alpha}x^{\alpha-1}e^{-\beta x}}{\Gamma(\alpha)}\]

Here, the gamma distribution is parameterized by shape (alpha) and rate (beta).

(Source code, png, hires.png, pdf)

../../../_images/pymc-dims-Gamma-1.png

Support

\(x \in (0, \infty)\)

Mean

\(\dfrac{\alpha}{\beta}\)

Variance

\(\dfrac{\alpha}{\beta^2}\)

Gamma distribution can be parameterized either in terms of alpha and beta or mean and standard deviation. The link between the two parametrizations is given by

\[\begin{split}\alpha &= \frac{\mu^2}{\sigma^2} \\ \beta &= \frac{\mu}{\sigma^2}\end{split}\]
Parameters:
alphaxtensor_like of float, optional

Shape parameter (alpha > 0).

betaxtensor_like of float, optional

Rate parameter (beta > 0).

muxtensor_like of float, optional

Alternative shape parameter (mu > 0).

sigmaxtensor_like of float, optional

Alternative scale parameter (sigma > 0).

Methods

Gamma.dist([alpha, beta, mu, sigma])